当前,全球95%以上的电子烟生产及产品来自中国,中国70%来自深圳,深圳95%以上来自宝安。宝安是电子烟产业重镇,2021年全区电子烟产值311亿元,较2020年增长1倍,规上企业41家。当前,宝安致力于打造千亿级的电子烟产业集群,希望电子雾化各企业能不断拓展海外市场。
中国电子烟行业迈入合规时代,企业出海步伐变快。
近日,深圳机场、电子烟专委会联合相关单位一起,耗时2个月出台的电子烟白名单企业认定标准与差异化安检制度,旨在为电子烟出口全球提供更加便利的条件,为企业出口创汇提供强力保障。深圳机场集团与电子烟专委会也已经达成了战略合作模式,将协助更多符合白名单条件的企业申请差异化安检业务,助力‘深圳制造’出海。
目前已经有六家企业获得白名单资质的企业:
品度生物科技(深圳)有限公司
深圳麦克韦尔科技有限公司
深圳市卓尔悦电子科技有限公司
深圳市聚维电子科技有限公司
深圳市吉迩科技有限公司
深圳易佳特科技有限公司
以下是从电池、烟油、电子烟、物流供应商等环节解读了《深圳机场电子雾化产品白名单企业认定与差异化安检资质评估标准》。符合的要求的企业可以尽快准备资料备案,以便出海通关更顺利!
一.电子烟拆解:


电子烟隐含的危险性主要来源于烟油、锂电池、磁性构件三个部分:
>烟油:由于不同烟油口味,成分会不同,所以危险性也会有区别,可能具有的危险性包括:
易燃液体、危害环境物质、有毒物质等。
>锂电池:电子烟中比较常见的电池是锂离子电池,也有部分锂金属电池。锂电池在运输中存在危险性,需要通过UN38.3测试,含锂电池的电子烟的危险性与包装形式、重量等相关。
>磁性构件:需要通过测试判断该货物的空运磁性危险性。
二.符合安全运输条件的电子烟评估标准:
1.电子烟电池

2.电子烟烟油

3.电子烟生产环节注意事项:


4.电子烟物流环节注意事项:

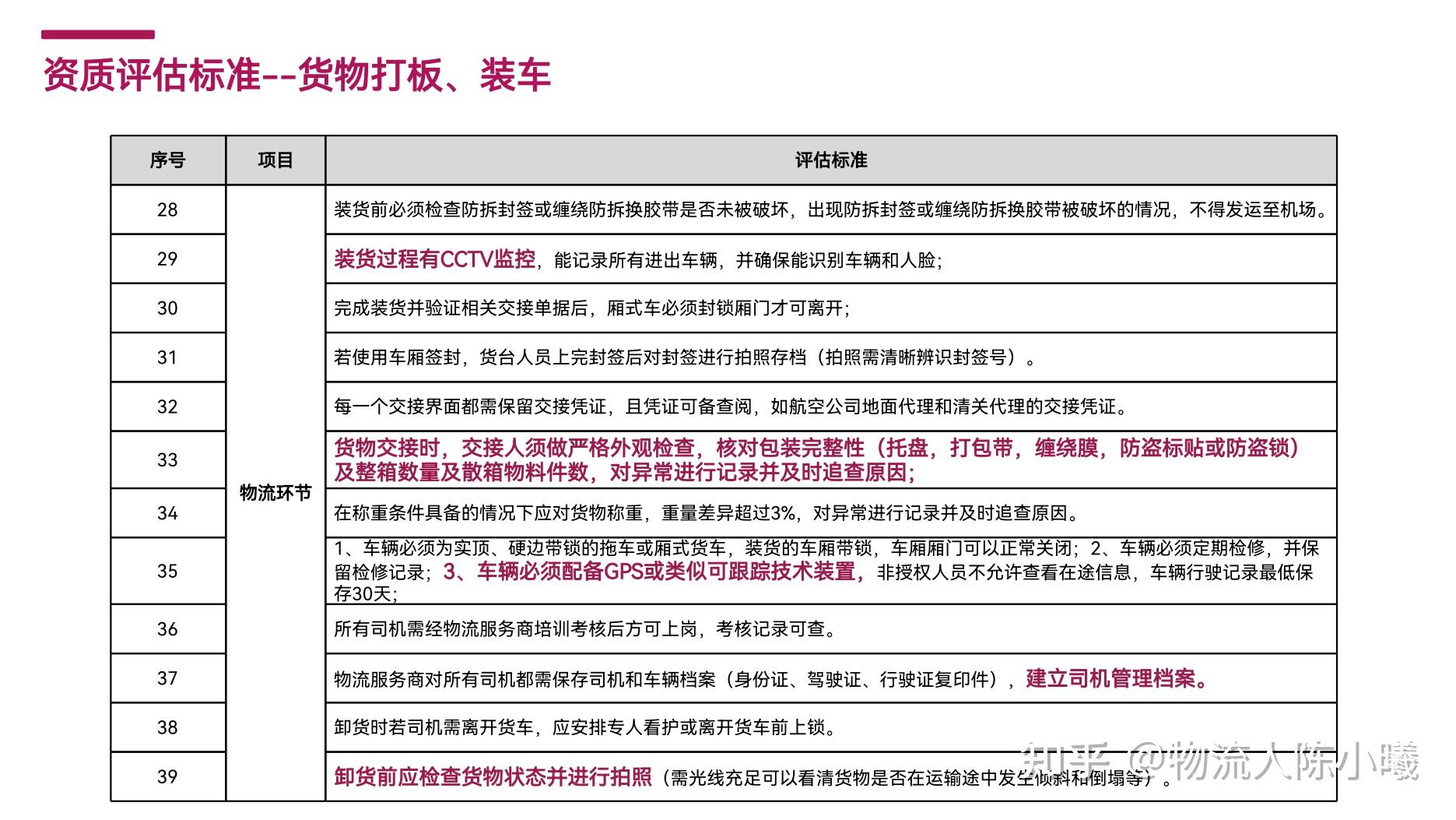
5.电子烟货物打包、打板、装车要求:


三.差异化安检操作流程:


四.首次空运前准备工作

五.机场收运时检查内容:

差异化安检模式实施后,信誉好且通过深圳机场电子雾化产品白名单企业认定与差异化安检资质评估的生产厂家交运的电子雾化产品,可采取一款产品配套多种口味的空运鉴定模式,在生产、地面运输、交运等环节采取适当的安保措施后,可在机场实施快速、差异化查验程序。
关于电子烟出海难题,政企和协会推出三条措施:
一是深圳机场作为白名单的发起单位,联动电子烟协会、机场、航司、鉴定机构,推进合规合理的快速安检规则;
二是配合电子烟协会、整合行业资源协同航司,确保运力充沛;
三是在尾程服务方面,协同国内外大型企业量身定做,解决海外仓配送到门的最后一步服务。
目前这个白名单标准对推动全球电子烟行业运输规范也具有重要促进意义。深圳机场在航线、运力上更好地匹配、满足电子雾化企业出口需求,白名单制度的建立为企业产品在出口查验环节节省了大量的时间,不仅降低了企业的成本,而且更加有利于企业更高效的将产品送达到客户手中,助力本地企业更好地参与国际竞争。
国际物流运输是最容易出问题的环节,有货出运一定要提前做好出货计划。
分享最新国际空海运物流情况及海关新规,以便让客户了解最新国际物流环境,驿传一直在努力!
深圳(珠三角)出货,欢迎交流~