《电子烟》国家标准将于今年10月1日起实施。近期,符合国标要求的电子烟产品陆续在各地上市销售。这意味着电子烟产业法治化、规范化发展步入新阶段。
鉴于水果、食品、饮料等调味电子烟和无烟碱电子烟对未成年人具有较强的吸引力,容易诱导未成年人吸食,标准明确规定不应使产品特征风味呈现除烟草外的其他风味,并明确要求“雾化物应含有烟碱”,即不含烟碱的电子烟产品不得进入市场销售。
根据《中华人民共和国标准化法》第二十五条有关规定,不符合强制性标准的产品、服务,不得生产、销售、进口或提供。标准正式实施后,市场上销售的电子烟产品必须符合国家标准。考虑到《电子烟》国家标准发布后,电子烟生产企业需要根据标准要求对产品进行合规性设计,完成产品改造,并向有关部门申请产品检测和技术评审等工作,这些都需要一定的时间,因此设定了5个月的实施过渡期。在实施过渡期期间,电子烟生产企业要开展标准的宣贯培训,深入了解标准技术内容,尽早实现产品达标。
业内人士表示,电子烟国标监管的主要目的是降低产品的“诱导性”,着重强化对未成年人的保护。这将是电子烟产业规范发展的新起点。目前,全国已有37家电子烟品牌,至少80款产品通过审批,获准上市。

01 进口贸易有管控
《办法》第二十八条规定,持有烟草专卖批发企业许可证的企业,经国务院烟草专卖行政主管部门批准,变更许可范围后,方可从事进口产品的批发业务。
《办法》第二十九条规定,进口电子烟产品、雾化物和电子烟用烟碱等,应当向国务院烟草专卖行政主管部门提报需求,并符合国家有关规定。进口的电子烟产品、雾化物和电子烟用烟碱等应当通过本办法规定的电子烟交易管理平台销售给电子烟批发企业、电子烟产品生产企业和电子烟品牌持有企业。
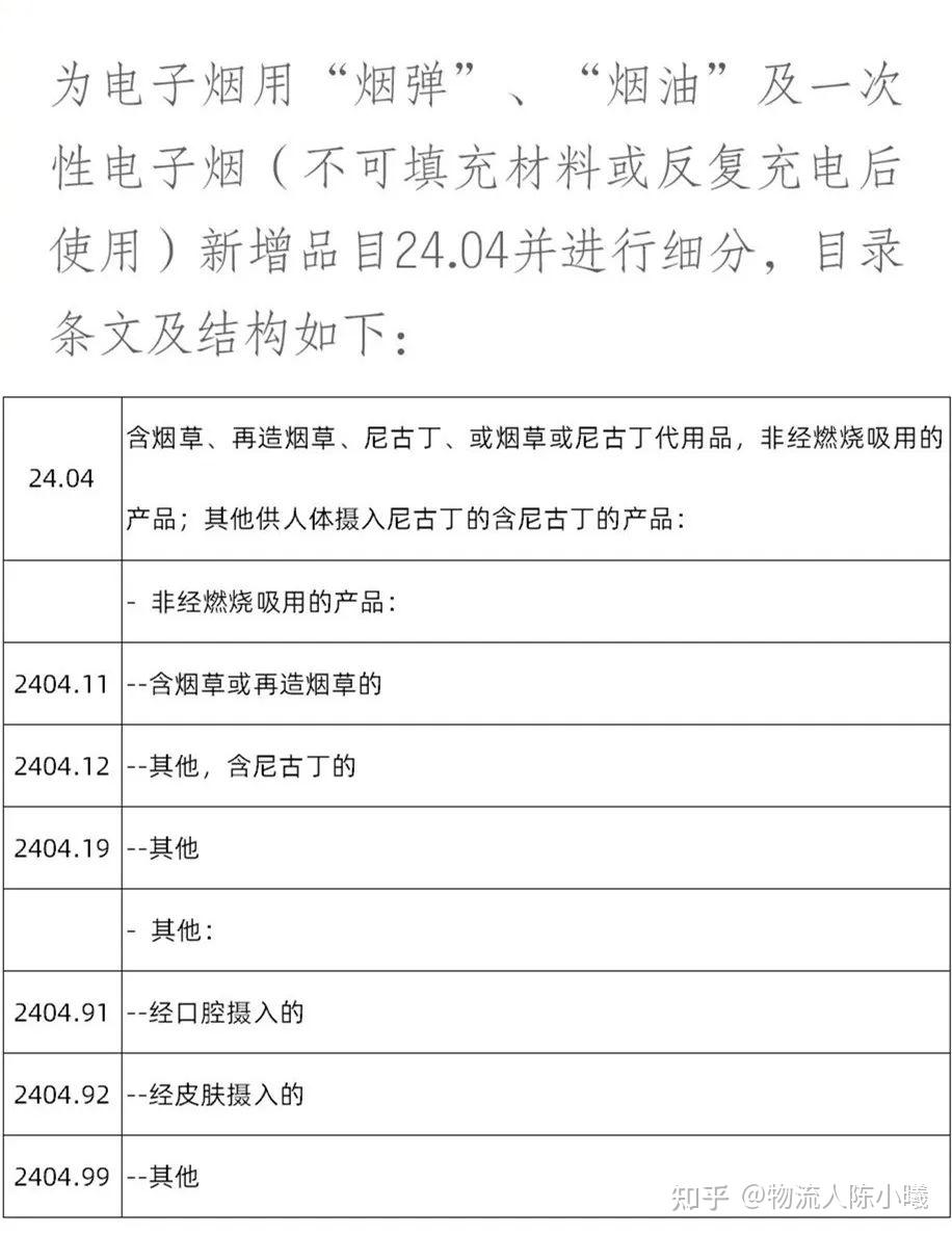
TIPS
烟草产品属于国家自动进口许可管理货物。最新版《自动进口许可管理货物目录(2022年)》中,电子烟产品(商品编码子目2404.11、2404.12、2404.19项下)是商务部实施自动进口许可的货物,必须取得相关许可证才能开展进口业务。2022版《商品名称及编码协调制度》中,为电子烟和新型烟草制品新增了四位数品目24.04,子目也更加详细,对企业申报和海关监管提出了新的要求。

02 产品质量有监管
《办法》第二十九条规定,在中国境内销售的进口电子烟产品,应当通过技术审评,并使用在中国核准注册的商标。
《办法》第三十条规定,进口电子烟产品应按国家有关规定实施商品检验。
《办法》第三十一条规定,进口的电子烟产品应当在包装上标注国务院烟草专卖行政主管部门规定的字样。
TIPS
海关是国家进出口商品检验主管部门,将按照国家有关规定对电子烟产品实施商品检验。《电子烟》国家标准GB 41700—2022已于4月份正式发布,自10月1日起实施。有技术评审、注册商标、商品检验等一系列监管措施的加持,进口电子烟产品质量将得到有力保障,消费者应该从正规专卖渠道选购电子烟产品。

03 个人携带有限制
《办法》第二十五条规定,个人进入中国境内携带电子烟产品实行限量管理,不得超过国务院有关主管部门规定的限量。
TIPS
《中华人民共和国海关法》规定,个人携带进出境的行李物品,应当以自用、合理数量为限,并接受海关监管。根据《中华人民共和国禁止、限制进出境物品表》等,卷烟属于国家限制进境物品,香港、澳门地区旅客及因私往来香港、澳门地区的内地居民,可免税携带香烟200支,或雪茄50支,或烟丝250克进境;其他旅客,可免税携带香烟400支,或雪茄100支,或烟丝500克进境。电子烟产品将参照执行,超量携带将会征税甚至受到行政或刑事处罚。
国际物流运输是最容易出问题的环节,有货出运一定要提前做好出货计划。
分享最新国际空海运物流情况及海关新规,以便让客户了解最新国际物流环境,驿传一直在努力!
深圳(珠三角)出货,欢迎交流~

