
不同地域需要的材料可能会存在一定差异,基本单据如下:
1、报检单(需原件,加盖企业公章。若委托代理企业报检盖代理企业公章);
2、工厂检验报告(原件,盖工厂检验章);
3、出口合同(复印件或传真件);
4、出口形式发票(复印件或传真件);
5、出口PACKING LIST装箱单(复印件或传真件)。
出口到部分国家时,需要提供熏蒸证书才能在目的港清关,熏蒸需提供以下文件:
1、 企业检验检疫结果单;
2、 出口企业合同;
3、出口商业发票;
4、 装箱单;
5、 出境木制品厂检记录单;
6、 出境货物报验单。
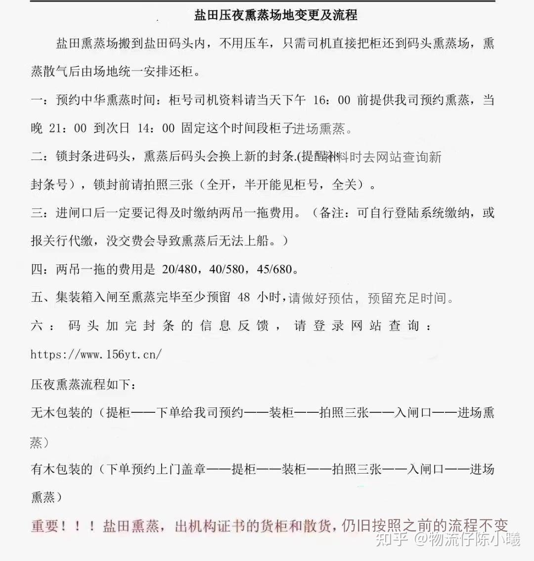
随附一份盐田码头的熏蒸流程及要求:

国际物流运输是最容易出问题的环节,有货出运一定要提前做好出货计划。
分享最新国际空海运物流情况及海关新规,以便让客户了解最新国际物流环境,驿传一直在努力!
深圳(珠三角)出货,欢迎交流~
