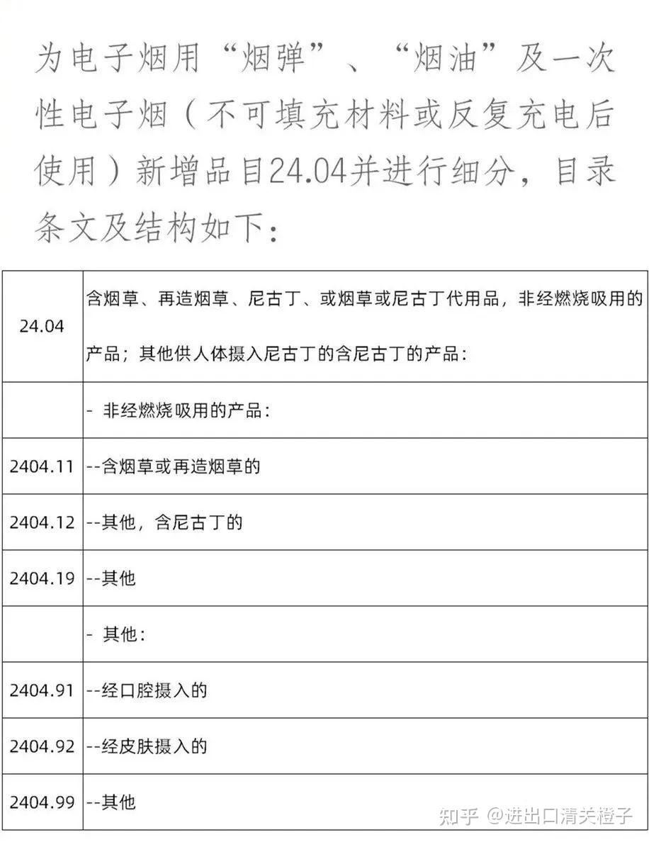
1.长期使用的电子烟归入8543400000,电子烟及类似的个人电子雾化设备。

2.一次性电子烟归类认定如下:




关于烟的归类预裁定及归类决定
| 相关编号: | D-1-0000-2022-0177 |
| 决定税号: | 240411 |
| 商品名称(中文): | 可吸入含烟草产品 |
| 商品名称(英文): | Tobacco-containing product for inhalation |
| 商品名称(其他): | |
| 商品描述: | 可吸入含烟草产品,圆柱形,长45毫米,直径7.3毫米,由一个烟草栓、一根醋酸纤维素制空心管、一个高分子过滤膜,一个低密度醋酸纤维素制的滤嘴和外部滤嘴纸组成,设计用于专用的电加热设备。其中,烟草栓由含有不同类型的烟草、粘合剂和保湿剂(水、瓜尔豆胶和天然纤维素纤维)以及甘油的粉末制成,以促进气溶胶的产生。烟草栓可以包裹在铝复合纸中。该产品的总重量约为0.8克,烟草栓重量约为0.3克。该产品需插入一个由传感器控制发热的设备中使用,无需燃烧烟草,加热后产生一种含尼古丁的气溶胶,经口吸入。 |
| 归类意见: | 根据归类总规则一[第二十四章注释二和三]及六,归入子目2404.11。生效时间:2022年9月1日涉及公告(HB文):2022年第78号公告 |
| 发布单位: | 海关总署 |
| 相关编号: | D-1-0000-2022-0176 |
| 决定税号: | 240411 |
| 商品名称(中文): | 烟弹 |
| 商品名称(英文): | Tobacco capsule |
| 商品名称(其他): | |
| 商品描述: | 烟弹(单独报验,不含所用的特定电子加热设备,这种加热设备由烟弹仓和电池两部分组成),呈圆柱形(长22.9毫米,直径9.5毫米/8.4毫米),聚丙烯制外壳,内有约0.31克粒状再造烟草、水、香精、碳酸钾及其他助剂的混合物,以及一个醋酸纤维素制的烟嘴。烟弹总重约0.56克。使用时,烟弹需插入烟弹仓的末端。烟弹仓中含有丙二醇、甘油和水组成的液体。烟弹仓接上电池后,将烟弹部分放入口中吸食。吸食时,电池部分的传感器激活,烟弹仓内部开始加热,使其中的液体蒸发。蒸汽经过烟弹时将粒状再造烟草加热,并吸收其释放的香精和尼古丁。产生含有尼古丁的气溶胶(蒸汽)时烟草没有被点燃。 |
| 归类意见: | 根据归类总规则一[第二十四章注释二和三]及六,归入子目2404.11。生效时间:2022年9月1日涉及公告(HB文):2022年第78号公告 |
| 发布单位: | 海关总署 |
| 相关编号: | D-1-0000-2022-0178 |
| 决定税号: | 240491 |
| 商品名称(中文): | 戒烟口香糖 |
| 商品名称(英文): | Nicotine chewing gum |
| 商品名称(其他): | NICORETTE |
| 商品描述: | 戒烟口香糖,片状,含有2毫克或4毫克尼古丁,并与离子交换树脂、甘油、一种合成聚合物、碳酸钠、碳酸氢钠、山梨醇及香料混制而成,以模拟烟草气味。供希望戒烟的人使用。 |
| 归类意见: | 根据归类总规则一[第二十一章注释一(六)]及六,归入子目2404.91。生效时间:2022年9月1日涉及公告(HB文):2022年第78号公告 |
| 发布单位: | 海关总署 |
| 相关编号: | D-1-0000-2008-0450 |
| 决定税号: | 240120 |
| 商品名称(中文): | 烟草混合物 |
| 商品名称(英文): | Tobacco mixture |
| 商品名称(其他): | “Basic Blended Strip(BBS)” |
| 商品描述: | 由两类烟草混合构成:(1)75%未切的去茎的已制过的维吉尼亚烟叶、伯莱芋烟叶或远东烟叶(称为“strip”);(2)25%再生烟草。 |
| 归类意见: | 归类依据:归类总规则二(二)及三(二);子目号:2401.20;子目序号1。 |
| 发布单位: | 海关总署 |
| 相关编号: | D-1-0000-2007-0761 |
| 决定税号: | 24012090 |
| 商品名称(中文): | 白肋烟 |
| 商品名称(英文): | |
| 商品名称(其他): | |
| 商品描述: | 白肋烟经过收购前晾制,而后进行打叶、去梗、复烤等加工工艺,报验时均为纸箱包装片烟。 |
| 归类意见: | 白肋烟为晾烟的一种,属于非烤烟,根据归类总规则一,白肋烟应归入税则号列2401.2090。1999-2006年第二期(归类决定编号:Z2006-1190) |
| 发布单位: | 海关总署 |
| 相关编号: | D-1-0000-2005-0021 |
| 决定税号: | 240220 |
| 商品名称(中文): | “Beedies”印度的线扎手卷小烟卷 |
| 商品名称(英文): | “Beedies” |
| 商品名称(其他): | |
| 商品描述: | 每支含有约0.2克粗切未混合的烟丝,用乌木树叶代替纸卷裹,进口时长度6至8厘米不等,呈细长圆锥形,用细绳捆在一起,作卷烟用。 |
| 归类意见: | 归类依据:归类总规则一;归类意见编号:2402.20/1;可归入税号:24.02/24.03;归类决定子目号:2402.20。 |
| 发布单位: | 海关总署 |
| 相关编号: | D-1-0000-2005-0191 |
| 决定税号: | 240120 |
| 商品名称(中文): | 混合烟草 |
| 商品名称(英文): | Tobacco mixture |
| 商品名称(其他): | |
| 商品描述: | 由以下两组分构成:75%的未切的去茎的已烤制的维吉尼亚烟叶“strip”、伯莱芋叶或远东烟叶和25%的再造烟草。Strip烟叶和均质烟草混合后分层放在不通空气的筒舱中。 |
| 归类意见: | 归类依据:归类总规则二(二)和三(二);归类意见编号:2401.20/1;可归入税号:24.01/24.03;归类决定子目号:2401.20。 |
| 发布单位: | 海关总署 |
| 相关编号: | D-1-0000-2006-2281 |
| 决定税号: | 96138000 |
| 商品名称(中文): | 点烟器 |
| 商品名称(英文): | |
| 商品名称(其他): | |
| 商品描述: | 该商品的工作原理是:插在一个可接通电源的插座上,它含有一组电阻丝,轻轻一按便接通电源,电阻丝发热即可点烟。 |
| 归类意见: | 该汽车点烟器利用电阻加热原理工作。根据《税则注释》对品目96.13的解释及品目85.16的排他条款,该点烟器应作为一种打火器归入税则号列9613.8000。1999-2006年第一期(归类决定编号:Z2006-1122) |
| 发布单位: | 海关总署 |
| 相关编号: | D-1-0000-2014-0010 |
| 决定税号: | 85439090 |
| 商品名称(中文): | 电子烟雾化器 |
| 商品名称(英文): | |
| 商品名称(其他): | |
| 商品描述: | 该商品由吸嘴盖、电热丝、PE棉(吸附有烟液,其中烟液的主要成分:蒸馏水、尼古丁、香料、柠檬酸、甘油等)、硅胶柱、电极金属件、雾化器钢管和外螺纹铜件等组成,使用时需与锂电池组件(未同时进出口)组成完整的电子烟。锂电池组主要由锂电池、单向咪头(是电子烟电池组单元的一个元件,是一种气动感应电路开关,起到导通控制电路板工作的作用)、电极金属件、控制板、LED灯组成。当使用者抽吸时,通过单向咪头输出启动信号,与之相连接的控制电路板工作,空气由螺纹连接装置的间隙进入雾化工作室,带动烟液通过发热丝在雾化工作室里面加热雾化,雾化后的小微滴悬浮在气流中形成烟雾,经过滤嘴吸出,同时LED发光,最终达到模拟抽烟的效果。零售包装,5支/盒。 |
| 归类意见: | 根据归类总规则一及六,将该商品按照电子烟的专用零件归入税则号列8543.9090。 |
| 发布单位: | 海关总署 |
| 相关编号: | R-2-6000-2021-0001 |
| 决定税号: | 85167990 |
| 商品名称(中文): | 酷客吸纳器 |
| 商品名称(英文): | QUUQ Inhaler |
| 商品名称(其他): | |
| 商品描述: | 吸纳器主要由吸嘴/黑盒/电池/发热丝/外壳/感应开关六个主要部分组成:1.吸嘴:用于与嘴巴接触吸气。通过吸入空气形成气压来触发感应开关,使电池工作释放电流使发热丝发热产生热量,促使膏状香料挥发与气流混合吸入口腔达到清新口气的作用。吸嘴所用生产材料为食品级环保材料PCTG,符合国家规定食品接触管理要求,与婴儿奶瓶为同一种材料。2.黑盒:用于置放香料(一般为薄荷或水果等可用于“口气清新”类的香料)所用生产材料为食品级环保材料PCTG,符合国家规定食品接触管理要求,与婴儿奶瓶为同一种材料;黑盒内预置纤维棉,用于吸附固定膏状香料;黑盒在正常情况下可连续使用约2小时,间歇使用约可使用3~4小时,在香料香味挥发完后连同残余物一同丢弃。3.发热丝:材质为316型环保不锈钢。用于通电发热产生热量,发热丝的工作最高温度为150°C(±2°C),气流通过发热丝后到达吸嘴的温度为36°C(±1°C),处于人体能接受的安全温度范围内。4.电池:吸纳器所采用电池为充电式聚合物锂离子电池,反复充放电次数约为300次。用于给感应开关供电,以及释放电流给发热丝使发热丝工作产生热量。5.外壳:用于成型产品外观及保护内部元件。外壳采用环保锌合金压铸材质,表面采用环保烤漆喷油工艺。6.感应开关:感应开关为电路板形态,通过负压气流感应控制电池释放电流到发热丝,促使发热丝发热。使用工作原理:把吸纳器置于人体嘴唇前方,嘴唇含住吸纳器吸嘴顶部并开始吸气,由于吸气使得吸纳器内部产生负压气流,带动底部的感应开关工作,控制电池释放电流促使发热丝发热产生热量加热气流,热气流随着吸气的气流途径到达并穿过黑盒,热气流使黑盒里的香料挥发和热气流混合形成香气,香气由吸嘴进入口腔达到清新口腔驱除异味的目的。包装:无印刷白色纸板盒。 |
| 归类意见: | 经审核申请材料,该商品主要由吸嘴、黑盒、电池、发热丝、外壳、感应开关6个主要部分组成。人体嘴唇含住吸嘴吸气,产生负压气流带动底部的感应开关工作,释放电流促使发热丝发热,热气流使黑盒里的香料挥发和热气流混合形成香气,香气由吸嘴进入口腔达到清新口腔驱除异味的作用。根据归类总规则一及六,该商品应归入税则号列8516.7990。 |
| 发布单位: | 汕头海关 |
深圳机场空运报关/空运出口运输,可接电子烟,详询客服/对应业务。谢谢!

